住宅与房地产(一文读懂:公寓和住宅,本质上的4大区别,买房人不敢忽视)
公寓和住宅,特别是和小户型住宅对比,很多时候具有相当大的可比性,但是究其本质,公寓还是作为一种商业性质🐈的地产存在的,和住宅的属性上,还是有着天然的不同。
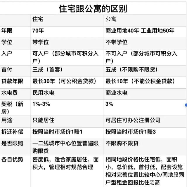
从我们从业多年的行业经验来看,公寓和住宅最本质的区别,主要在于以下几个方面:

1、地块性质、土地使用权年限的区别
公寓所建筑的地块性质,一般是40年的商业用地,而住宅的则是70年,这不仅关系着购买人未来对房产的持有,还影响着周边地块的配套和定位。
如果是商业用地,那么周边大概率和居住用地的规划,会有所不同,住宅用地一般会配套有教育、医疗、农贸市场等生活场景,但是公寓就未必。
当然,很多楼盘里面,既♍有公寓组团,也有住宅组团的,往往公寓组团所在的区位是比较好的,有的甚至就刚好位于地铁口,这也是为了增加公寓的卖点,平衡一下商住区域资源分配的设计。

2、户型设计、梯户比、水电燃气的区别
从居住体验感而言,大多数公寓是不如住宅的,特别是一些户型的朝向、采光、通风等,和住宅相去甚远。
从住宅设计的技术规范而言,对于住宅设施是有明确要求是成套型住宅的,非套型住宅则被开除了住宅资格,所谓“非套型住宅”,简单理解就是功能不那么齐全,一般来说主要是厨卫功能无法在一套之内实现,需要通过公共设施来解决的住宅🐼。♎非套型住宅,在以前的楼市里吗,最常见就是“筒子楼”,而现在比较常见的就是学生宿舍,所以也叫“学生公寓”。
有很多公寓是没有通天然气的,因为水电消防等标准都需要按照商业性质建筑的来。
就算某些“公寓”,脚下的土地是70年使用权的住宅性质,也就是市面上曾⭕经ܫ出现过的所谓“公寓式住宅”,但从规范上来说,它还是公寓。
公寓的居住体验一个是容积率,另一个就是朝向、采光通风、梯户比等,和住宅都是难🌸以媲美的,特别是有些公寓的梯户比让人很难接受,每天等电梯的时间犹如写字楼上下班高峰期一样。

3、购买客群、居住环境的区别
公寓针对的客户群,不排除少部分囿于预算因素选择居住的刚需,但更多的还是投资或商业开发的用途,有的老板买公寓都是整层整层的购买,买来既好对外出租,自己后期哪怕自己开酒店,也更方便。
而住宅的购买客群,就更加广泛一些,无论是刚需还是改善,住宅几乎适用于大多数想要在城市定居生活的家庭。
当然,从一些城市的限购资格来看,住宅往往会排除一些没有购房资格的客户,而公寓一般不限购,但是与之对应的,也很少有公寓能支持落户等💯福利绑定。
由于针对的客群不同,也导致了公寓和住宅的居住环境不同,这里的环境和前文所谈到的房屋的户型、配置等不同,主要是指入住人员的复杂程度。
公寓由于可以用于酒店、商住两用等业态经营,所以入住的人员结构相对比较复杂多变,进出的人员繁多,而住宅的入住人群结构就相对稳定一些,所以很多小区的物业,在公寓和住宅的出入管理上,都有松紧的差异。

4、流通性的区别
在二手房市场上,公寓往往被归属为商业类产品,所以首付、税费等一般要求比较高,交易成本远远高于住宅,所以在转手流通性方面,和住宅就很难竞争。
从流通性的角度而言,公寓可以和商铺、门面、写字楼等商业性质的物业归为一类,交易成本相对比较高,流通性有限,而住宅的流通性是大众较为接受的,交ꦿ易成本也是认可度比较高的,甚至还有满二、满五等税收优惠。
因此,二手市场上,同一个小区,公寓的价格往往低于住宅起码30%以上,有的甚至只相当于住宅单价的一半(实际上新房市场也有类似价格差异),这部分价差,某种程度而言也可以视为一种对后期交易流通有限性的补偿。
- 预售合同(房屋预售合同和正式合同有什么区别?律师告诉你,别再傻傻分不清)
- 深圳华南城(深圳房企华南城再现债务危机,国资特区建发为其大股东)
- 正中珠江(名称相近、相距三层楼,被暂停证券服务的大华所欲“换壳”?)
- 中国人均住房面积(内地ꦰ人均居住面积418平方米,接近发达经济体水平央行副行长发声:对楼市前景仍相当乐
- 贺田尚城(邻居全款买下江景房,就为这?杭州姑娘崩溃:家里蟑螂千军万马般涌出来……)
- 石家庄房价走势(石家庄楼市,下滑143%,连跌一年,6万套的库存何去何从)
- 好邻居房产联盟(北京楼市:买房要留意这个坑,大部分的人都不知道)
- 中海观园(光明的房子也不能乱买)
- 花明楼镇(龙舞盛世 逐梦前行 宁乡市花明楼镇举办2024百姓春晚)
- 美团酒店(低星、小时房、高星,哪个才是美团酒店真面目?)
- 十一届全国🧸人大(十一届全国人大财经委副主任、国家统计局原副局长贺铿:减少空置房屋缓解现金流问题 找准
- 什么是存量房(存量房——你身边的房产“金矿”)
-
预售合同(房屋预售合同和正式合同有什么区别?律师告诉你,别再傻傻分不清)
2015.12.16 -
深圳华南城(深圳房企华南城再现债务危机,国资特区建发为其大股东)
2015.12.16 -
正中珠江(名称相近、相距三层楼,被暂停证券服务的大华所欲“换壳”?)
2015.12.16 -
中国人均住房面积(⛦内地人均居住面积418平方米,接近发达经济体水平央行副行长发声:对楼市前景仍相当乐
2015.12.16