未来汽车课件-PPT丨自动化新能源汽车及动力电池行业白皮书


行业洞察:
在新一轮科技变革之下𒊎,新能源汽车行业呈现快速发展的态势。作为国家战略性新兴产业来自政府和地方的政策支持,加速新能源汽车产业朝着“低碳化、信息化、智能化”方向发展各大车企高度重视新能源汽车产品,供应链资源优先向新能源汽车集中,随着市场渗透率的持续提升,新能源汽车已然成为汽车行业的确定性趋势。特别是随着气候变化对环境的影响,全球汽车排放标准日益严苛。面对“碳达峰”“碳中和的目标,新能源汽车𒁃行业的发展将会对节能、环保、减排、减碳起到强劲的推动作用。

科技创新是新能源汽车产业快速发展的核心驱动力
围绕新能源汽车的关键部件,诸如电池、电机.电控等,无论是设计与开发,还是生产和制造,乃至应用与服务,都在持续创新迭代,这使得新能源汽车的🎃整车性能不断提高,终端消费者的用户满意度也在逐步提升。2021年,全球新能源汽车继续呈现爆发式增长的良好态势,这也在某种程度上反映了科技创新的强大力量。

新能源汽车市场竞争格局
在新能源汽车发展的国际赛道上,全球多个国家和城市已提出了明确的燃油车禁售时间表,部分国家还出台了多项扶持政策以促进行业发展,所有车企都制定了中长期的电🦂气化战略并积极行动,汽车市场的竞争格局正在因电气化而全面重构。在中国,新能源汽车市场格局目前已初具雏形,传统车企在这一领域中仍占绝对优势,但“新势力”的发展后劲也不可小觑
尽管这几年特斯拉发展势头一直非常🤪强劲,但在中国市场的表现来看,从2021年开始,比亚迪已经超越了特斯拉。根据202🔴2年6月相关数据,比亚迪的新能源汽车销量连续4个月破10万+,成为2022年上半年的全球新能源汽车销量冠军。在乘联会发布的“2022年8月新能源汽车行业月报”中,累计来看新能源厂商前十榜单排名相对稳定,比亚迪、上汽通用五菱和特斯拉(中国)位居前三。



当下新能源汽车及动力电池企业的痛点与挑战
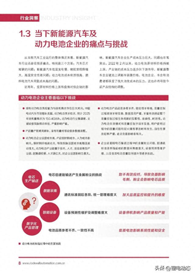
痛点:从当前汽车工业运行的整体情况来看,新能源汽车行业还存在很多痛点,特别是三个方面:汽车芯片短缺的问题;新能源汽车低温充电慢、续航里程降幅大、高温安全性差问题;动力电池成本依然很高、燃料电池汽车用氢成本高的问题。近两年,受原材料价格上涨和疫情对供应链的影响,新能🦄源汽车企业生产成本压力巨大,问题也非常突出。2022年2月以来,动力电池原材料价格持续上涨,产业链的成本压力逐步向下游传导,新能源整车企业被迫上调新车销售价格,电池企业、车企和消费者都承受了很大消化成本的压力,这🐠也许将导致今后产品结构的调整。
挑战:①现有动力电池供应能力与装机需求存在巨大鸿沟ꦆ。②产品量产爬坡周期长,涂布和警片等设备参数难调整。③动力电池企业运营成本高,产品受材料成本、人力成本影响大。④动力电池产品品质参差不齐,稳定性不够高,质量控制过程规划不够完善,数据孤岛严重,不能有效保证整个质꧙量控制过程生命周期的完整性、准确性、时效性。⑤企业还面临电芯输送过程中的金属粉尘问题、因通讯标准各异而造成的数据采集难度大、设备预测性维护难、以及低质电池质量如何提升等诸多挑战。

产业升级
新能源汽车产业向高质量发展的关键是产业升级。无论车企的美好愿景,还是动力电池供应商的远大目标,落地实现都需要智能制造的加持和助力。市场需求和技术驱动力成为汽车制造业智能制造的主要推手。同时,🌱企业需要建立快速市场响应的敏捷供应链解决方案,打造跨部门、整合的协同计划能力。作为智能制造的引领者,罗克韦尔自动化将 SEEE ( 安全 Safety、节能 Energy、环保Environmental、高效 Efficiency ) 可持续发展的理念全面贯彻于智能制造,旨在通过领先的自动化数字化和智能化技术为各行业深度赋能,引领未来无限可能。

头部企业愿景和目标
中国汽车行业的一些头部企业制定了新能源汽车发展愿景和宏伟目标,并且提出了借助智能制造转型升级的策略,将采用自动化、数字化手段全面提高产品品质,提升企业竞争力。本报告分析了其中部分传统企业、造车新ꦦ势力及动力电池企业的发展愿景和目标,以及智能制造方面的𝔍重点思路,以期为业界企业带来思考。







解决方案
在变革与挑战并存的当下,新能源汽车及电池的生产有赖于智能制造的加持。罗克韦尔自动化通过全面的智能制造整体解决方案,帮助企业直面痛点问题。罗克韦尔自动化智能制造整体解决方案涵盖磁悬浮技术、MES 系统、工业物联网、电控标准化、数字李生技术、智能运维体系SAAS 平💮台、智慧🦋厂务系统等。罗克韦尔自动化可以根据客户的现状,分析客户的内在核心诉求并提供对应解决方案。

















实践案例
新能源汽车在冲压、焊装、涂装、总装的“四大工艺”生产过程中,对生产流程的灵活性、效率、质量和产量等要求特别高。罗克韦尔自动化提供的全面解决方案,能够给用户企业带来切实的帮助。本章提供𒁃以下生动案例:新能源汽车四大工艺系列案例、支持电池包生产线的快速投产助力新能源打造世界级灯塔工厂、构建工业物联网平台、可视化的智能制造云平台。罗克韦尔自动化希望借此案例,助力新能源汽车企业和动力电池𒊎供应商更加有效地推进智能制造,同时为行业提供有益的借鉴和参考。














- 装b汽车钥匙(为车“心”动 B-Secur推心脏钥匙技术根据心跳节律解锁汽车)
- 改汽车中控(新的一年新的改变,MINI改造中控,喜欢的人总是爱不释手)
- 泰国汽车展(泰国2024曼谷国际车展落幕各品牌销量数据亮眼)
- 汽车dct什么意思(MT、AT、CVT、DCT有什么区别)
- 汽车贴膜后要晒太阳吗(汽车贴膜后为什么要晒太阳?是暴晒还是阴干呢?)
- 河南南阳汽车违章查询(【交管12123】“学法减分”,这样做)
- 魔力汽车用品(哈曼卡顿Citation300 音箱为何昂贵?极奢配置,音质效果好是原因)
- 青岛海阳汽车(【2024】海阳市汽车出租有限公司给您拜年了)
- 濮阳北京汽车(跨越千里 河南濮阳至北京高铁互通)
- 宝安西乡汽车站(再见了,宝安客运中心)
- 旋风汽车标志(吉利的这个新车标你觉得好看吗?)
- 免费汽车维修资料(超实用的:汽车保养项目资料大全)
-
装b汽车钥匙(为车“心”动 B-Secur推心脏钥匙技术根据心跳节律解锁汽车)
2015.12.16 -
改汽车中控(新的一年新的改变,MINI改造中控,喜欢的人总是爱不释手)
2015.12.16 -
泰国汽车展(泰国2024曼谷国际车展落幕各品牌销量数据亮眼)
2015.12.16 -
汽车dct什么意思(MT、AT、CVT、DCT有什么区别)
2015.12.16