个人买卖股票税收-最新最全个人所得税
2024.05.09
来源:
浏览:次
最新最全个人所得税(2022年11月更新),建议大家收藏学习!
目 录
- 纳税人
- 应纳税所得范围
- 应纳税所得额
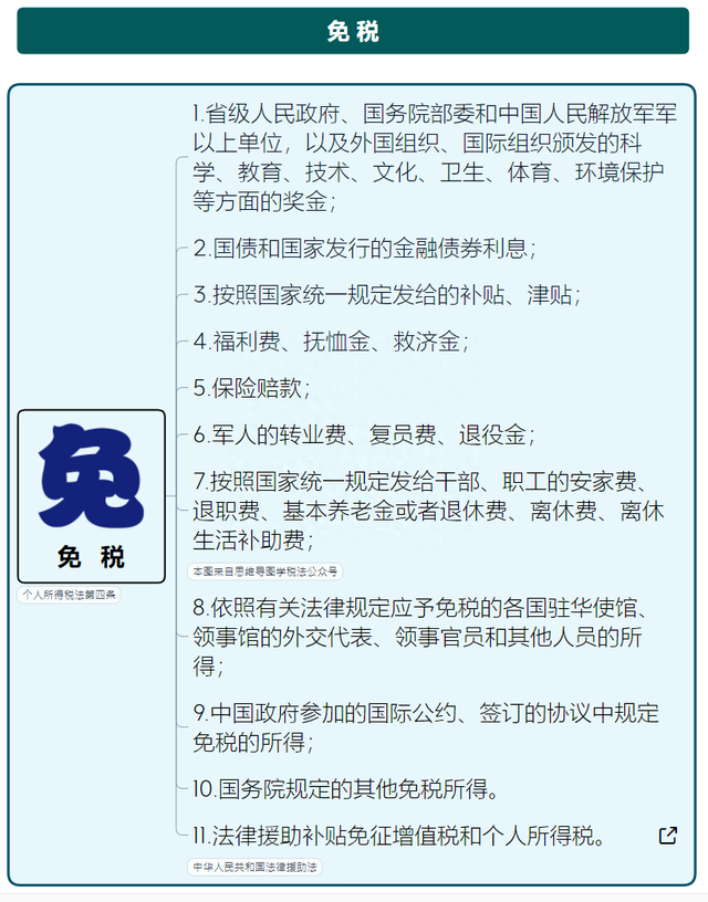
- 免税
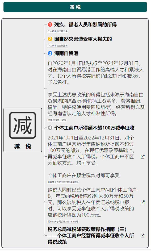
- 减税
- 预扣预缴
- 自行申
- 汇算清缴
- 申报时间
- 专题:股票激励
- 专题:非货币性投资
- 专题:拍卖收入
- 专题:购买和处置债权
- 个人所得税税率表





























内容仅供参考,不作为实际工作依据!
来源:思维导图学税法
Tags:
相关阅读
- 主持人走光(北京这一夜,陈数摔倒走光,闰妮风情万种,主持人翻车陈凯歌不满)
- 张苏军(副区长等4人当“保护伞”被查后,区政协主席也落马了)
- 加油站卖烟吗(加油站抽根烟会咋样?)
- 挂靠单位交社保(挂靠企业缴纳社保有什么优缺点?和灵活就业相比哪个性价比更高?)
- 京东商家登录(京东商家助手使用方法介绍 网络设置对话框功能说明)
- 济南市统计局(聚焦“项目突破年”济南市统计局将加强对十大领域重点项目开工及建设进度情况监测)
- 陈庆云(有机化学家、中科院院士陈庆云逝世系我国有机氟化学开拓者)
- 杨舒越(cba啦啦队哪个最漂亮?篮球宝贝颜值排行)
- 上海家化(龙头易主,上海家化失去的四年)
- 四平日报(2017,四平日报在做啥?)
- 王命旗牌(说一说清朝的“王命旗牌”和“尚方宝剑”)
- hwm(详解oracle中move的执行机制+通过move操作来降低HWM大小)
推荐阅读
-
主持人走光(北京这一夜,陈数摔倒走光,闰妮风情万种,主持人翻车陈凯歌不满)
2015.12.16 -
张苏军(副区长等4人当“保护伞”被查后,区政协主席也落马了)
2015.12.16 -
加油站卖烟吗(加油站抽根烟会咋样?)
2015.12.16 -
挂靠单位交社保(挂靠企业缴纳社保有什么优缺点?和灵活就业相比哪个性价比更高?)
2015.12.16